【練馬区議会】最終日…新しい教育委員、選管委員が決定(2025/12/12)
2025年12月12日、
2025年第4回定例会の最終日。
新しく、
★教育委員
★選挙管理委員
が決まりました。
また、賛否が分かれた議案では、
児童館の新規指定管理等の
討論がありました。
議案の結果など、詳細をお伝えします。
新しい教育委員
大石光宏(おおいしみつひろ)氏
に決まりました。
略歴
- 昭和36年生まれ
- 練馬区の学校に多数勤務
- 教員:三原台中、大泉中
- 教頭→副校長:練馬中
- 校長:大泉西中、開進第二中、中村中
- 練馬区立中学校長会会長なども務め、昨年退任
- 今年度から、東京都教職員研修センター勤務
議会では、「練馬区の中学校校長を長年務めた」旨の説明がありました。
学校関係者
教育委員で一人は学校関係者がいますが、
その方(岡田氏)が退任され、
その方の後任として選ばれた形。
いわゆる“校長枠”と言えます。
任命同意
議会に対しては、「練馬区教育委員会委員の任命同意」という形で議案が出されます。
共産党以外のすべての会派が賛成し、可決されました。
大石氏ご挨拶
議決後、ご本人が、本会議にてご挨拶されました。
*要約
- 練馬区で生まれ育ち64年がたった
- 40年間教職の道を歩んできた
- 33年間練馬区で務めた
- 現在は、東京都のセンターで、小中学校の教員の向上に努めている
- 東京都にいると、練馬区の教育施策のよさがわかる
- 令和8年度には、学習指導要領改定にむけた答申が出される
- 「『好き』を育み『得意』を伸ばす」というキーワードがある
- 責任の重さと誇りを感じる
- 今後ともよろしくお願いいたします
本会議はライブ配信でみることができます。
ご興味ある方は、動画の1時間4分頃からご覧ください。
https://smart.discussvision.net/smart/tenant/nerima/WebView/rd/speech.html?year=2025&council_id=90&schedule_id=6&playlist_id=0&speaker_id=0
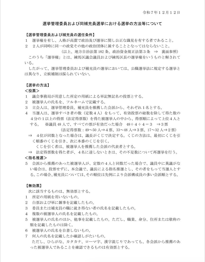
新しい選挙管理委員と補充員
選挙管理委員会の委員と補充員については、
各会派が推薦します。
(推薦を出さない会派もあります)
規定の人数より多かった分は、
議場での選挙となります。
※参考資料

補充員は選挙なし、
選挙管理委員のほうで、記名投票が行われました。
結果
選挙管理委員
- 浅沼敏幸(あさぬまとしゆき)氏:15票
無所属/練馬会議推薦 - 坂口猛(さかぐちたけし)氏:12票
自民党/自民党推薦 - 猿田暁生(さるたあきお)氏:11票
無所属/共産党推薦 - 薄井民男(うすいたみお)氏:10票
公明党/公明党推薦
※二見宣(ふたみのぶる)氏:1票
無所属/みどりの風推薦
→二見氏以外の4名が選ばれました。
*有効投票数49票
補充員
- 江原秀夫(えはらひでお)氏
- 光永勉(みつながつとむ)氏
- 金子平次(かねこへいじ)氏
- 竹中正知(たけなかまさとも)氏
賛否の分かれた議案
賛否が分かれ、討論のあった議案は以下のとおり。
指定管理の指定
議案が複数ありますが、内容は基本同じ。
児童館+併設学童を、新規に指定管理にする、というものです。
- 169号 平和台児童館
- 170号 平和台児童館学童クラブ
- 171号 北大泉児童館
- 172号 北町児童館
- 173号 北町児童館学童クラブ
- 174号 東大泉児童館
- 175号 東大泉児童館学童クラブ・第二学童クラブ
議案に賛成(指定管理に賛成)
自民党、公明党、練馬会議、立憲民主党、福祉ループ、みどりの風、参政党、維新の会
議案に反対(指定管理に反対)
共産党、インクル(高口所属)、生活者ネット、つながる、れいわ
貸付条例の廃止
120号 練馬区国民健康保険高額療養費資金および出産費資金貸付条例を廃止する条例
*内容の解説はこちら
(高口解説ブログ)https://koguchiyoko.net/nerima/20251204-05gian/
議案に賛成
自民党、公明党、練馬会議、立憲民主党、福祉ループ、みどりの風、参政党、維新の会
共産党、インクル(高口所属)、生活者ネット
議案に反対
つながる、れいわ
(参考)議案の結果
本会議で起立採決などなかった議案の結果については、
以下のとおりです。
(練馬区議会HP)
https://www.city.nerima.tokyo.jp/gikai/kaigi/r7/dai4teirei/074giketugian.html
賛否が分かれていても、討論がない場合、
本会議では起立採決は行われません。